Please note : This help page is not for the latest version of Enterprise Architect. The latest help can be found here.
Contents |
| Prev | Next |
SysML Requirements
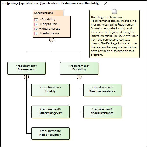
The Systems Modeling Language (SysML) specifies a rich set of modeling constructs to represent text-based requirements as elements which can be related to other elements in a model. Model Based Engineering has become important in recent years as the complexity of systems has increased and the engineering profession has recognized the need for more sophisticated mechanisms for describing and developing these complex systems. Enterprise Architect has full support for the SysML and the modeling of Requirements including support for a range of ways of presenting Requirements such as: Diagrams, Lists, Matrices, Hierarchies and documentation. There are even dashboard diagrams that present charts and graphs that summarize requirements properties such as Status, Priority and Difficulty in a visually compelling way.
