Please note : This help page is not for the latest version of Enterprise Architect. The latest help can be found here.
Topic |
| Prev | Next |
Organizational Chart
An Organizational Chart (Org Chart) is a graphical representation of the structure of an organization, describing the roles and responsibilities of each staff member. Enterprise Architect provides an Org Chart Pattern to speed up the creation of Organizational Charts.
When modeling the structure of an organization it is quite common to use an Organizational Chart to describe the structure in terms of relationships between personnel or departments. Each rectangle represents a person, position or department, while each connector represents a hierarchical relationship or command structure. Enterprise Architect can store notes and linked document for each position to provide more detail than a traditional Org Chart.
Creating an Organizational Chart
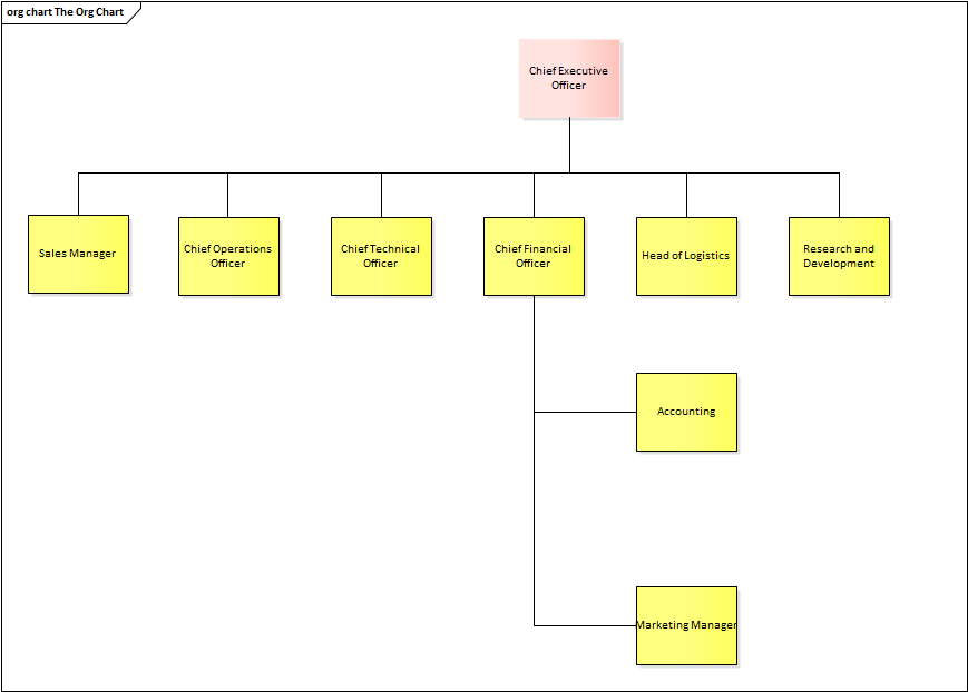
This example illustrates how easy it is to modify the basic Pattern to suit your individual needs.
Create a new Package called 'The Org Chart'. Right-click on the Package and then select 'Add Diagram'. Create a new Organizational Chart called 'Company Structure' and click on the .
From the Toolbox, select the 'Org Chart' Pattern and drag it onto the diagram. Modify the Pattern elements by selecting the ellipsis button next to each role.

Create these roles in order:
- Marketing Manager
- Sales Manager
- Accounting
- Chief Financial Officer
- Head of Logistics
- Research and Development
- Chief Technical Officer
- Chief Operations Officer
- Chief Executive Office
Move the Sales Manager role so that they can report directly to the CEO.
Delete the connector to the Sales Manager role. Move this role next to the Chief Operations Officer. Select the 'Reports to (Vertical Tree)' connector from the Toolbox and link Sales Manager to the Chief Executive Officer.
Select the Chief Executive Officer and change the Line and Fill Color to 'Rose' using the 'Layout' ribbon, 'Style' panel.
Organizational Chart - Completed Example
Each Role in this diagram can be linked to a position description, web page or personal CV via the element's 'Properties' dialog or using a Linked Document. Enterprise Architect can also generate RTF and HTML documentation in order to publish the Organizational Chart for distribution to staff.