Please note : This help page is not for the latest version of Enterprise Architect. The latest help can be found here.
Topic |
| Prev | Next |
Model Rules In an Operation
You can model business rules as Business Rule elements in the Business Rules Package, and attach them to the Rule Task elements in a RuleFlow Activity diagram.
Alternatively, in the Business Domain model, if you have operations in the rules processing Class that represent business action, you can define each of those operations as a Rule Task and attach the Business Rules to these operations on the Business Rules diagram or within the Rule Composer.
Access
|
Context Menu |
Project Browser | Double-click on Operation > General |
Model Business Task on an operation
Step |
Action |
See also |
|---|---|---|
|
1 |
In the 'Stereotype' field type 'RuleTask'. |
|
|
2 |
Click on the and on the . |
|
|
3 |
Drag the Operation from the Project Browser onto the RuleFlow Activity diagram. Also assign Business Rules to the operation, as for a Rule Task element. |
Model Business Rules |
Representation of Operation Rule Tasks
View |
Detail |
See also |
|---|---|---|
|
Project Browser |
The operations stereotyped as RuleTask display in the Project Browser as shown:
To pass the parameters for these operation calls, open the operation 'Properties' dialog and select the 'Call' page, then set the 'Behavior field to the operation to be called; under the 'Arguments' field, click on the and set up or edit the argument values to be passed. On code generation, the code for rules logic is generated in the method body. |
Behaviour Call Arguments Behaviour Calls |
|
On the Rule Flow Diagram |
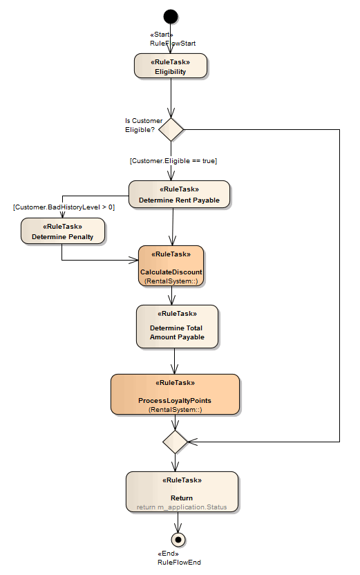
When you drag and drop a RuleTask-stereotyped operation onto a Rule Flow diagram, an operation Call Behavior Action is created, as shown by the two darker elements.
You must build the Call Behavior Actions into the activity flow, as for the normal Rule Task Actions. |
Notes
Learn more
