Please note : This help page is not for the latest version of Enterprise Architect. The latest help can be found here.
Topic |
| Prev | Next |
Balanced Scorecard
Getting to know the Balanced Scorecard
Aspect |
Description |
|---|---|
|
Introducing the Balanced Scorecard |
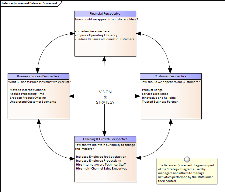
Balanced Scorecard is a strategic diagram that allows a balanced approach to performance measures to be modeled. The diagram can be created from a Pattern that adds and connects the four perspectives: Financial, Customer, Internal Business Process, Learning and Growth. Most organizations of any appreciable size will be using some type of Balanced Scorecard approach to align business activities to the vision and strategy of the organization, to monitor performance against strategic goals and to improve communication. The Balanced Scorecard diagram is part of a set of strategic diagrams that allow many aspects of an organization's business to be modeled.
|
|
Where to find the Balanced Scorecard |
Ribbon: Design > Diagram > New > Strategic Modeling > Balanced Scorecard Project Browser Caption Bar Menu: New Diagram | Strategic Modeling | Balanced Scorecard Project Browser context menu: Add Diagram... | Strategic Modeling | Balanced Scorecard |
|
Usage of the Balanced Scorecard |
A Balanced Scorecard can be used to ensure business activities are aligned to the vision and strategy of the organization, to monitor performance against strategic goals and to improve communication. |
|
Options for the Balanced Scorecard |
The Classes representing the four perspectives can be traced to other elements in the models such as Goals and Business Capabilities and also to linked documents that allow the perspectives to be documented.
|
|
Learn more about the Balanced Scorecard |