Please note : This help page is not for the latest version of Enterprise Architect. The latest help can be found here.
Reporting State Transitions
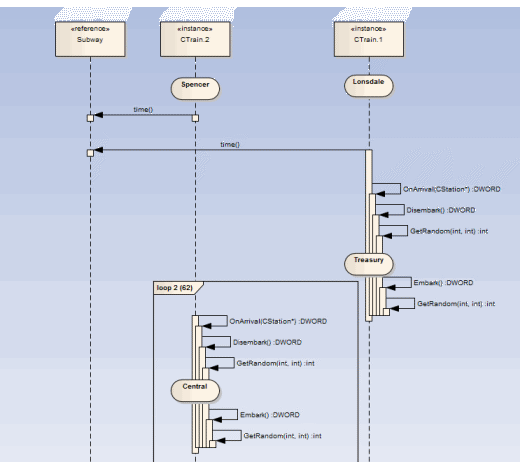
This section describes how you can generate Sequence diagrams that show transitions in state as a program executes.
Use to
- Generate Sequence diagrams that report user-defined transitions in state as a program executes (as shown in the example generated diagram)

Topic |
See also |
|---|---|
|
Create a State Machine under the Class to be reported. |
Reporting a State Machine |
|
Set the constraints against each State to define the change in state to be reported. |
Recording and Mapping State Changes |









