Please note : This help page is not for the latest version of Enterprise Architect. The latest help can be found here.
Example Executable State Machine
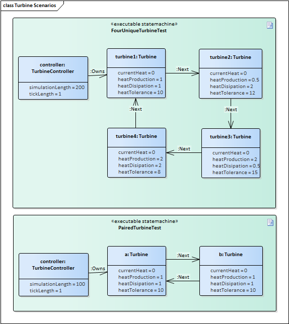
Example Class Model
This image shows a sample Class model that is used by the State Machines to follow.
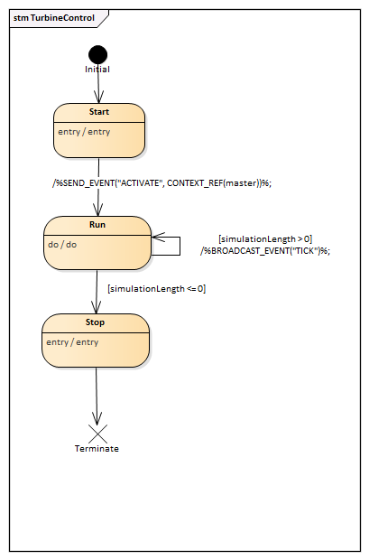
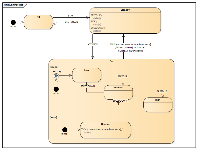
Example State Machines
These two diagrams show the definitions of two State Machines. The first references another State Machine of the same type, while the second drives any instances of the first that exist.
And the top level controller.
Example Artifacts
From the example diagrams above, we can create Executable State Machines as shown here.
Note how property values have been set for each property, and the links between them identify the relationships that exist in the Class model.
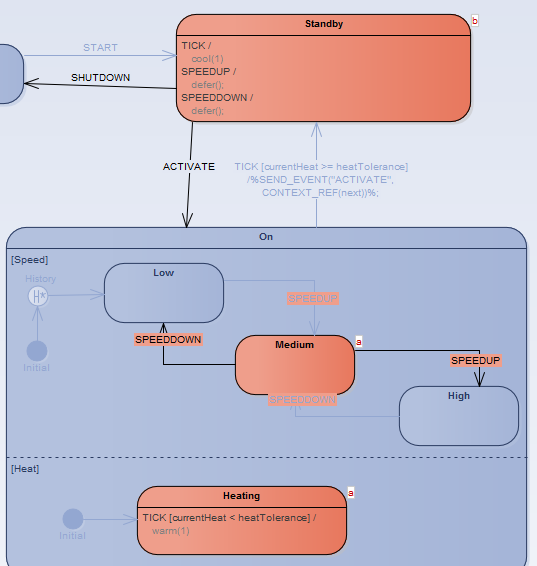
Simulation Results
When running, Enterprise Architect will highlight the currently active states in any statemachines. Where multiple instances of a statemachine exist, it will also show the names of each instance in that state.









