Please note : This help page is not for the latest version of Enterprise Architect. The latest help can be found here.
Balanced Scorecard
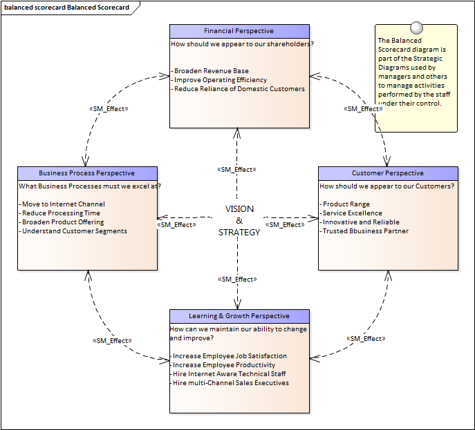
Balanced Scorecard is a strategic planning and monitoring mechanism to ensure that business activity aligns with strategic goals and where it is found not to align to adjust the business activities in an attempt to improve performance. The idea was originally expounded by Robert Kaplan and David Norton as a performance measurement framework that created a more 'balanced' view of organizational performance by adding a number of non-financial performance measures to traditional financial metrics. It was discovered that just focusing on financial measures was not sufficient for modern enterprises in the information age and so three additional measures were added. The balanced scorecard suggests that an organization should be viewed from the following four perspectives:
- The Learning & Growth Perspective
- The Business Process Perspective
- The Customer Perspective
- The Financial Perspective
Metrics should be defined for each perspective and data collected and analyzed on a regular and ongoing basis to provide the information required by managers to intervene by adjusting business activity in an attempt to increase performance.
Enterprise Architect has a useful extension for strategic modeling which allows a series of strategic diagrams to be created including a Balanced Scorecard. Like many of the strategic diagrams a Balanced Scorecard can be conveniently created from a diagram pattern available from the Strategic Modeling toolbox group.

The following section lists the main tools available in Enterprise Architect that can be used to perform this technique. There are also a wide range of additional tools that a modeler may find suitable when applying the technique in a particular context. The complete list of tools is available from the topic ‘Business Modeling Tools’.
Balanced Scorecard Diagram
A Balanced Scorecard Diagram can be created at any level from an organization level though to an initiative (project) level and any number of diagrams can be created. The diagrams and the elements they contain can be placed into a package at appropriate levels in the Project Browser. The Toolbox page for the diagram comes with a time saving Balanced Scorecard pattern that can be used to create the elements and the diagram ready for the analyst to complete. All four dimensions are supported and Objectives, Measures, Targets and Initiatives can be added as text and formatted as required.
Learn More: Balanced Scorecard Diagram
Documentation
Enterprise Architect has a powerful and flexible documentation generator that can produce Docx and RTF Word Processor files, PDF and HTML reports. Any Balanced Scorecard stored in the repository can be conveniently generated and included in documentation. The formatting used to describe the Objectives, Measures Targets and Initiatives can also be carried through to the documentation. A sophisticated template facility exists that provides a range of in-built templates and allows the user to create their own templates, defining styles, images and a wide range of other formatting options.
Learn More: Documentation
Baselines
The Baseline Tool is used as a type of backup and recovery tool and can capture a snapshot of the Balanced Scorecard at a point in time and then at a later time the repository can be compared to this (or another baseline) for the purpose of determining what has changed. It is possible to revert the current model back to a state captured in the baseline at the level of a granular change.
Learn More: Baselines









