Please note : This help page is not for the latest version of Enterprise Architect. The latest help can be found here.
Working in BPSim
A Business Process Simulation (BPSim) configuration is represented and contained in a Business Process Simulation Artifact element, which you can create on a diagram in any Package in the same project as the BPMN model that you are working with.
Create a Business Process Model
Each BPSim configuration is created specifically for and from an existing Business Process, defined in BPMN. Therefore you will need to create or import the model on which the configuration is to be based, before you use the Business Process Simulation Artifact. As you develop the configuration, you can continue to edit the model; changes are immediately reflected in the configuration.
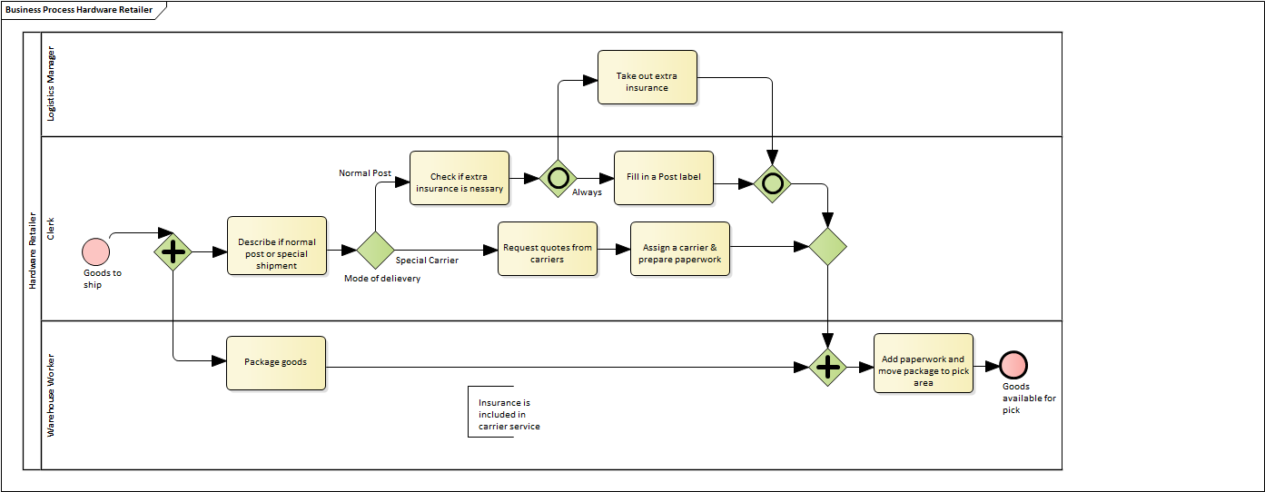
This example diagram can be found and worked on in the EAExample model, in:
Analysis and Business Modeling > BPMN 2.0 Examples > Process Diagrams > Shipment Process of a hardware retailer

Create a Business Process Simulation Artifact
Open a diagram in which to create the Artifact, and display the Diagram Toolbox (press ). Expand the common 'Artifacts' page, and drag the 'Business Process Simulation' icon onto the diagram.
![]()
A prompt displays from which you can select to create the BPSim Configuration from the perspective of Control, Resource, Temporal (Time), or all three. Select the appropriate option.
When you set up the Artifact, consider whether you might create separate Artifacts for the different Perspectives and use Generalization connectors between them so that one Artifact inherits the data you have defined in another Artifact. This way, you do not have to keep re-defining the whole configuration in every Artifact you create.
Double-click on the element and give it an appropriate name.

Create the Business Process Simulation Configuration
Right-click on the Artifact element (either in the diagram or in the Project Browser) and select the 'Configure BPSim' option. The Configure BPSim window displays for the Artifact. The window initially contains no data; to initialize it, click on the to the right of the 'Select Package' field, and browse for the Package containing the Business Process for which to create the simulation configuration. The window is then populated with the names of the objects in the Business Process, and fields appropriate to the configuration for those objects.

The Duration parameter is a required value. It must be long enough to accommodate a complete simulation; for example, if a process (and hence its simulation) takes three hours to complete, the Duration parameter must be set to a value greater than three hours.
The objects and fields shown are determined by the Perspective you selected when creating the BPSim Artifact; if you want to change this Perspective, click on the drop-down arrow in the 'Perspective' field and select the new value.
Note that you can dock the window either to one edge of the screen or as a View in the central work area.
Define Control Perspective
To begin defining a simulation, select the 'Control' Perspective. This Perspective helps you to focus on the flow of control through your simulation, running from the Start event to the End event.
- Select the Start Event in either the BPSim Configuration, a diagram or the Project Browser.
- The 'Control' tab displays on the right hand side of the configuration.
- Select the 'New Parameter...' combo and select 'TriggerCount'. Type in the number of times the simulation path will be triggered.
- Select the 'New Parameter...' combo again and select 'InterTriggerTimer'. Type in the duration - the length of time paused between triggers.
Now you can configure the sequence flow of control through Gateways. Control is set on SequenceFlow relationships that flow from a Gateway as source to a target when more than one path is viable.
- Select the SequenceFlow relationship in either the BPSim Configuration, a diagram or the Project Browser.
- The 'Control' tab displays on the right hand side of the configuration.
- Select the 'New Parameter...' combo and select 'Probability'. Probability is set by a decimal portion of 1.0; the Probabilities of all the relationships add up to 1.0.
- Set the 'Probability' value for each of the SequenceFlow relationships issuing from the Gateway.
Continue through your BPMN diagram, setting the Control Perspective elements for this simulation.
Learn more
Define Temporal Perspective
To begin to define the Temporal Perspective of the simulation, select 'Temporal' in the 'Perspective' field. This Perspective helps you to focus on setting the length of time taken to complete an Activity task.
- Select an Activity in the BPSim Configuration, a diagram or the Project Browser.
- The 'Time' tab displays on the right hand side of the configuration.
- Select the 'New Parameter...' combo and select 'ProcessingTime'. Enter the Duration time value for this Activity.
Continue through your BPMN diagram setting the Temporal Perspective elements for this simulation.
Learn more
Define Resource Perspective
To begin defining the Resource Perspective of the simulation, select 'Resource' in the 'Perspective' field. This Perspective helps you to focus on defining the resources required to complete an Activity.
Note: Your Activities might already have ResourceRoles defined, but for this explanation we will assume none are defined.
- Select an Activity in the BPSim Configuration, a diagram or the Project Browser.
- The 'ResourceRole' tab displays on the right hand side of the configuration.
- Click on the to add a ResourceRole element to your Activity as a child element in the Project Browser.
- Select the ResourceRole list item added to the 'Resource Roles defined in BPMN' list.
- Click on the 'BPMN Resource' list item to select a project-defined 'Resource' element, or create a new resource using the in the 'Selection' dialog.
- Select the 'Quantity' field and enter the number of resources required to complete this single task.
A Resource has now been configured for this Activity. The next step is to ensure that the total pool of this resource has been configured.
- Select the defined 'Resource' element in the BPSim Configuration, a diagram or the Project Browser.
- The 'Resource' tab displays on the right hand side of the configuration.
- Select the 'New Parameter...' combo, select 'Quantity', and type in the total amount of this resource in the pool available to the simulation for any given task.
Continue through your BPMN diagram setting the Resource Perspective elements for this simulation.
Running BPSim
You should now have enough parameters configured to run a simple BPSimulation.
- Click on the . The 'BPSim Simulation Controller' dialog displays.
- Click on the Run button and select either 'Standard Simulation' or 'Customized Simulation'.
- The simulation executes.
- The runtime token count is displayed in the bottom pane of the dialog.
- Click on the to view the simulation results.
Learn more









