Please note : This help page is not for the latest version of Enterprise Architect. The latest help can be found here.
Model Transformation
Getting to know the Model Transformation
Aspect |
Description |
|---|---|
|
Introducing Model Transformation |
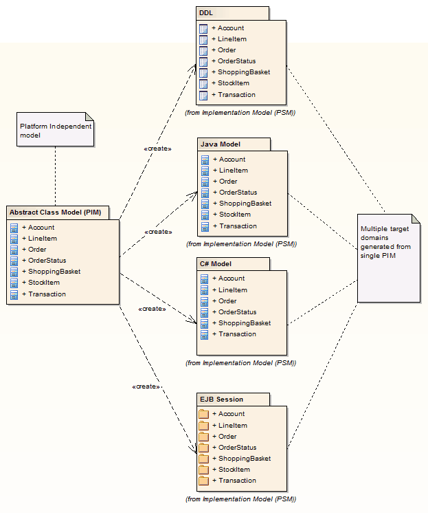
Model Transformations are a productivity tool that allow models to be manipulated to create more specialized or resolved models. The transformations can be applied to produce a variety of output models including logical and physical data models, XML Schema models, programming languages and more. The Model Driven Architecture (MDA) transformations use a flexible and fully configurable template system.
|
|
Where to find Model Transformation |
Main Menu: Package | Model Transformation (MDA) |
|
Usage of Model Transformation |
Model Transformations can be used as a productivity tool to transform a primitive model to a more resolved model. There are a wide range of built-in transformations including some of the following:
|
|
Options for Model Transformation |
Model Transformations are completely configurable using a powerful, simple and flexible template system. This includes the flexibility to create new user defined transformations and modify or extend existing ones.
|
|
Learn more about Model Transformation |









