Please note : This help page is not for the latest version of Enterprise Architect. The latest help can be found here.
Expansion Region

Description
You create an Expansion Region as one variant of a Region (the other is an Interruptible Activity Region).
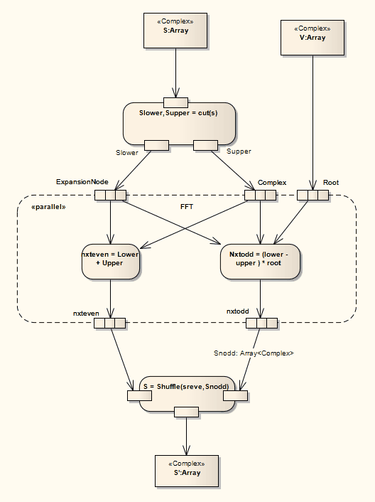
On an Activity diagram, an Expansion Region surrounds a process to be imposed multiple times on the incoming data, once for every element in the input collection. If there are multiple inputs, the collection sizes must match, and the elements within each collection must be of the same type. Similarly, any outputs must be in the form of a collection matching the size of the inputs.
The concurrency of the Expansion Region's multiple executions can be specified as type parallel, iterative, or stream. Parallel reflects that the elements in the incoming collections can be processed at the same time or overlapping, whereas an iterative concurrency type specifies that execution must occur sequentially. A stream-type Expansion Region indicates that the input and output come in and exit as streams, and that the Expansion Region's process must have some method to support streams.
To modify the mode of an Expansion Region, right-click on it and select the Properties context menu option, then select the Advanced tab.

See UML Superstructure Specification, v2.1.1, figure 12.87, p. 372.
Toolbox icon
![]()
Learn more
OMG UML Specification:
The OMG UML specification (UML Superstructure Specification, v2.1.1, p. 367) states:
An expansion region is a structured activity region that executes multiple times corresponding to elements of an input collection.









