Please note : This help page is not for the latest version of Enterprise Architect. The latest help can be found here.
Create a Pattern
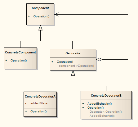
To create a Design Pattern you first must model the Pattern as a standard UML diagram within Enterprise Architect. The following diagram was created from an example in the GoF book Design Patterns - Elements of Reusable Object-Oriented Software by Gamma et al.

Access Select required diagram | Diagram | Advanced | Save Diagram as UML Pattern
Define the Pattern File
Field/Button |
Action |
See also |
||||||||
|---|---|---|---|---|---|---|---|---|---|---|
Pattern Name |
Type the Pattern name.
|
|
||||||||
Filename |
Type a directory path and .XML filename into which to save the Pattern.
|
|
||||||||
Category |
Type the Category under which the Pattern should be listed in UML Patterns (required).
|
|
||||||||
Version |
Type the Pattern version number.
|
|
||||||||
Notes |
Type any notes on the Pattern.
|
|
||||||||
Actions |
Select the appropriate checkboxes to select the actions for the elements that are contained in the Pattern; these actions are performed when the Pattern is used. The available actions are:
If your Pattern includes an Object element, you would use Instance to set the classifier of the Object to one of the Classes in the diagram onto which you are dropping the Pattern. If your Pattern includes a Property (Port or Part) you would use Type to set the type of the Property to one of the Classes in the diagram onto which you are dropping the Pattern.
|
|||||||||
OK |
Click on this button twice to save the Pattern. Once saved you can load the Pattern into Enterprise Architect, into the Resources window.
|
Notes
| · | In the Corporate, Business and Software Engineering, System Engineering and Ultimate editions of Enterprise Architect, if security is enabled you must have Manage Diagrams permission to save a diagram as a Pattern |
| · | If your source diagram contains information flows, the Information Items Conveyed and Information Flows Realized data is not copied into the Pattern |
| · | To change the name of one of the elements, double-click on the element to display the Edit dialog; from this dialog you can also add comments detailing the element's purpose |
| · | Patterns can not be created for Sequence diagrams. |
Learning Center topics
| · | (Alt+F1) | Enterprise Architect | Modeling Languages | Patterns | Create a Pattern |









