Please note : This help page is not for the latest version of Enterprise Architect. The latest help can be found here.
Model Rules In an Operation
You can model business rules as Business Rule elements in the Business Rules Package, and attach them to the Rule Task elements in a RuleFlow Activity diagram.
Alternatively, in the Business Domain model, if you have operations in the rules processing Class that represent business action, you can define each of those operations as a Rule Task and attach the Business Rules to these operations on the Business Rules diagram or within the Rule Composer.
Access Project Browser | Double-click on Operation > General
Model Business Task on an operation
Step |
Action |
See also |
|---|---|---|
1 |
In the Stereotype field type RuleTask.
|
|
2 |
Click on the Save button and on the Close button.
|
|
3 |
Drag the Operation from the Project Browser onto the RuleFlow Activity diagram. Also assign Business Rules to the operation, as for a Rule Task element. |
|
Representation of Operation Rule Tasks
View |
Detail |
See also |
|---|---|---|
Project Browser |
The operations stereotyped as RuleTask display in the Project Browser as shown:
To pass the parameters for these operation calls, open the operation Properties dialog and select the Call page, then set the Behavior field to the operation to be called; under the Arguments field, click on the Edit button and set up or edit the argument values to be passed. On code generation, the code for rules logic is generated in the method body.
|
|
On the Rule Flow Diagram |
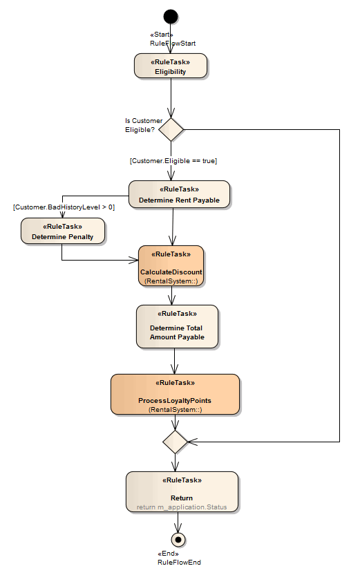
When you drag and drop a RuleTask-stereotyped operation onto a Rule Flow diagram, an operation Call Behavior Action is created, as shown by the two darker elements.
You must build the Call Behavior Actions into the activity flow, as for the normal Rule Task Actions.
|
|
Notes
| · | Business Rule Modeling is available in the Business and Software Engineering edition and the Ultimate edition of Enterprise Architect |
Learn more











