Please note : This help page is not for the latest version of Enterprise Architect. The latest help can be found here.
Model Validation

You use Model Validation to check UML models against known UML rules (which you identify when configuring validation) as well as any constraints defined within the model using the Object Constraint Language (OCL). You can run Model Validation against a single UML element, a diagram or an entire Package.
You can add to the system-provided validation rules by using an Add-In or an MDG Technology that contain their own rules.
Access Project | Model Validation | Validate Selected (Ctrl+Alt+V)
Validation Concepts
Concept |
Detail |
See also |
||||||||
|---|---|---|---|---|---|---|---|---|---|---|
Validating Objects |
Validating a UML:
|
|
||||||||
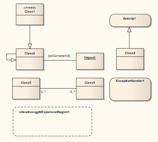
Example - Model Violation |
The following UML diagram contains several basic violations of the UML rules:
If you run Model Validation on this diagram, the following violations are identified in the System Output window:
|
|
Learn more
| • | Model Validation Broadcasts (Add-Ins) |
| • | Define Validation Configuration (MDG Technologies) |










