Please note : This help page is not for the latest version of Enterprise Architect. The latest help can be found here.
Getting Started
MOF diagrams are Class diagrams that are contained in packages with a metamodel stereotype.
How to
To create a MOF diagram
Step |
Action |
See also |
|---|---|---|
1 |
Create a package to contain your MOF elements.
|
|
2 |
Double-click on the package name to display the Properties dialog.
|
|
3 |
In the Stereotype field type the value metamodel.
|
|
4 |
Click on the OK button.
|
|
5 |
Right-click on the package in the Project Browser and select the Add | Add Diagram context menu option. Create a Class diagram (the default diagram).
|
|
6 |
Give your MOF Class diagram an appropriate name.
|
|
7 |
In the Toolbox, select the More tools | Metamodel menu option and add the required Metamodel elements to the diagram.
|
Example
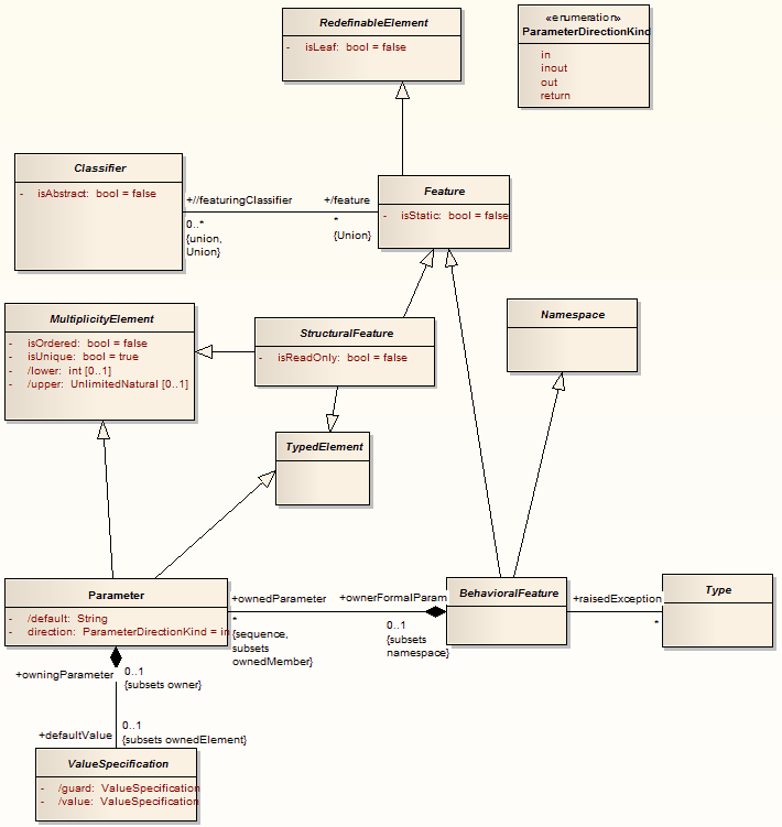
The following is an example of a MOF diagram. A MOF diagram can typically contain Package, Class, Enumeration and Primitive elements, and Generalization, Association, Compose and Aggregate relationships.

Learn more
Learning Center topics
| • | (Alt+F1) | SOA and XML Engineering | MOF | Create a MOF Model |









