Please note : This help page is not for the latest version of Enterprise Architect. The latest help can be found here.
Create a Rule Flow Activity
You create a Rule Flow Activity as a behavior for a Class, to enable that Class to process a set of rules.
Add a Rule Flow Activity to a Class
Step |
Action |
See also |
|---|---|---|
1 |
On the Business Domain model diagram, right-click on the Class that processes the rules (in the example, Rental System).
|
|
2 |
From the context menu select the Add | RuleFlow Activity option.
|
A new Rule Flow Activity with a Rule Flow diagram is created as a behavior for the selected Class. The Rule Flow diagram models the sequence in which a series of Rule Tasks are executed.
Code generation for a Rule Flow model renders each RuleFlow Activity as a set of operations or methods. Depending on what you want these methods to do, you might want to pass in some parameters to be used within the Rule Flow Activity. See the Pass Parameters to Rule Flow Activity topic.
Topics
Topic |
Detail |
See also |
|---|---|---|
Add a Rule Task |
A Rule Task is a stereotyped Action that groups Business Rules for a specific task. You create Rule Task elements in a Rule Flow diagram using the associated Rule Flow pages of the Toolbox.
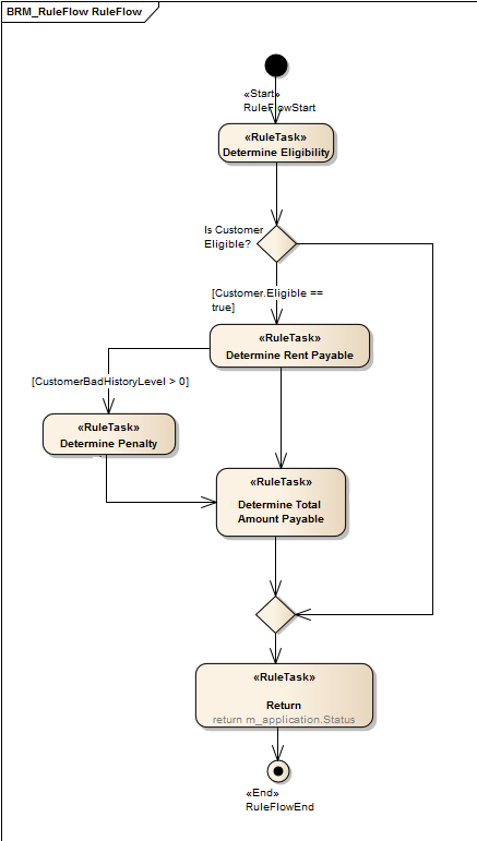
The following illustration is of a possible Rule Flow diagram for the car rental example.
The Rule Task elements Determine Eligibility, Determine Rent Payable, Determine Penalty and Determine Total Amount Payable group the business rules for the specific task indicated by the element name; you then identify the business rules for each group.
|
Notes
| • | In a Rule Flow diagram, every Decision Node has a matching Merge Node to ensure proper code generation |
| • | For code generation, the Rule Task elements must be grouped inside the appropriate Rule Flow Activity in the Project Browser; however, Rule elements can be defined anywhere in the model, as they can be used in more than one Rule Task |
Learn more
Learning Center topics
| • | (Alt+F1) | Modeling Languages | Business | Business Rule Model Flow |
| • | (Alt+F1) | Business Modeling | Business Rules | Rule Flow Model |











