Book a Demo

UML 2 Tutorial - State Machine Diagram

State Machine Diagrams

A state machine diagram models the behaviour of a single object, specifying the sequence of events that an object goes through during its lifetime in response to events.

As an example, the following state machine diagram shows the states that a door goes through during its lifetime.

State Diagram

The door can be in one of three states: "Opened", "Closed" or "Locked". It can respond to the events Open, Close, Lock and Unlock. Notice that not all events are valid in all states; for example, if a door is opened, you cannot lock it until you close it. Also notice that a state transition can have a guard condition attached: if the door is Opened, it can only respond to the Close event if the condition doorWay->isEmpty is fulfilled. The syntax and conventions used in state machine diagrams will be discussed in full in the following sections.


States

A state is denoted by a round-cornered rectangle with the name of the state written inside it.

States


Initial and Final States

The initial state is denoted by a filled black circle and may be labeled with a name. The final state is denoted by a circle with a dot inside and may also be labeled with a name.

Initial and Final States


Transitions

Transitions from one state to the next are denoted by lines with arrowheads. A transition may have a trigger, a guard and an effect, as below.

Transitions

"Trigger" is the cause of the transition, which could be a signal, an event, a change in some condition, or the passage of time. "Guard" is a condition which must be true in order for the trigger to cause the transition. "Effect" is an action which will be invoked directly on the object that owns the state machine as a result of the transition.


State Actions

In the transition example above, an effect was associated with the transition. If the target state had many transitions arriving at it, and each transition had the same effect associated with it, it would be better to associate the effect with the target state rather than the transitions. This can be done by defining an entry action for the state. The diagram below shows a state with an entry action and an exit action.

State Actions

It is also possible to define actions that occur on events, or actions that always occur. It is possible to define any number of actions of each type.


Self-Transitions

A state can have a transition that returns to itself, as in the following diagram. This is most useful when an effect is associated with the transition.

Self-Transitions


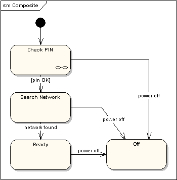
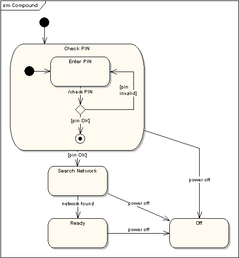
Compound States

A state machine diagram may include sub-machine diagrams, as in the example below.

Compound States

The alternative way to show the same information is as follows.

Compound States2

The notation in the above version indicates that the details of the Check PIN sub-machine are shown in a separate diagram.


Entry Point

Sometimes you won’t want to enter a sub-machine at the normal initial state. For example, in the following sub-machine it would be normal to begin in the "Initializing" state, but if for some reason it wasn’t necessary to perform the initialization, it would be possible to begin in the "Ready" state by transitioning to the named entry point.

Entry Point

The following diagram shows the state machine one level up.

Entry Point2


Exit Point

In a similar manner to entry points, it is possible to have named alternative exit points. The following diagram gives an example where the state executed after the main processing state depends on which route is used to transition out of the state.

Exit Point


Choice Pseudo-State

A choice pseudo-state is shown as a diamond with one transition arriving and two or more transitions leaving. The following diagram shows that whichever state is arrived at, after the choice pseudo-state, is dependent on the message format selected during execution of the previous state.

Choice Pseudo-State


Junction Pseudo-State

Junction pseudo-states are used to chain together multiple transitions. A single junction can have one or more incoming, and one or more outgoing, transitions; a guard can be applied to each transition. Junctions are semantic-free. A junction which splits an incoming transition into multiple outgoing transitions realizes a static conditional branch, as opposed to a choice pseudo-state which realizes a dynamic conditional branch.

Junction Pseudo-State


Terminate Pseudo-State

Entering a terminate pseudo-state indicates that the lifeline of the state machine has ended. A terminate pseudo-state is notated as a cross.

Terminate Pseudo-State


History States

A history state is used to remember the previous state of a state machine when it was interrupted. The following diagram illustrates the use of history states. The example is a state machine belonging to a washing machine.

History State

In this state machine, when a washing machine is running, it will progress from "Washing" through "Rinsing" to "Spinning". If there is a power cut, the washing machine will stop running and will go to the "Power Off" state. Then when the power is restored, the Running state is entered at the "History State" symbol meaning that it should resume where it last left-off.


Concurrent Regions

A state may be divided into regions containing sub-states that exist and execute concurrently. The example below shows that within the state "Applying Brakes", the front and rear brakes will be operating simultaneously and independently. Notice the use of fork and join pseudo-states, rather than choice and merge pseudo-states. These symbols are used to synchronize the concurrent threads.

Concurrent Regions

 

Create your own State Machine Diagram! Installer Download your free Enterprise Architect trial No registration required.