| Prev | Next |
Getting to Know the SysML Diagrams
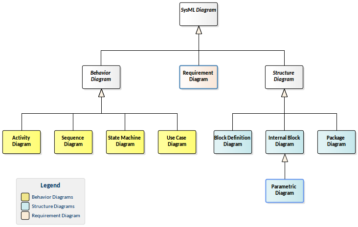
The diagrams of the SysML can be regarded as types of canvas, where an engineer will create visual representations of the engineering concepts that form part of the model. There are nine SysML diagram types, each focused on a particular aspect of the problem or solution. While the diagram types typically contain different types of elements, they all conform to a standard representation composed of: a Frame that contains, a Header and a Contents Area.

This section describe some of the most useful tools and features that can be used when working with diagrams, but there are many others that can be helpful. For more information see the Diagrams Help topic.
Diagram Frames
A Diagram Frame is a visual device that encloses the elements and relationships on a diagram. The frame has two parts:
- A Header Area that contains a qualified name for the model element within the frame, which is provided if it is not contained within default namespace associated with the frame; it has the form:
diagramKind [modelElementType] modelElementName [diagramName]
- A Contents Area that contains the visual elements that make up the diagram

Enterprise Architect by default displays the frames within a diagram window, but in compliance with the SysML specification the frame can be suppressed to create a less cluttered diagramming interface. (Remembering that Enterprise Architect conveniently displays the frame header information in the diagram header).

A frame can be switched back on whenever needed, and diagrams being sent to the clipboard or printer can be configured to display frames regardless of whether they have been hidden in the user interface.

If set to non-selectable, the frame will auto-resize to fit the bounds of the diagram, expanding from its default size but not shrinking smaller. They can, however, be made selectable and adjusted to suit a modeler's preference.

Note that diagrams showing Diagram Frames applied using release 14.0 or later of Enterprise Architect will draw the parent object on the diagram when opened using a release of Enterprise Architect earlier than release 14.0.
Diagram Descriptions (Notes)
In addition to the meta information contained in the Header a diagram can have a description that is useful for newcomers to understand the purpose and intent of the diagram. The description can be added, viewed and maintained in the diagram's notes window,

A diagram is often created to describe aspects of a model or system. While the diagram itself and the elements and connectors it contains tell a story there is often the need to annotate the diagram with some extra information in the form of descriptive text. This text might for example:
- Describe the purpose of the diagram,
- Highlight how to interpret the diagram,
- Contain link to other information in the model,
- Provide an explanation of the symbols used.
The notes will be generated to documentation and are visible through the WebEA interface.
Diagram Properties
Each diagram has a series of properties that describe the diagram at a meta level including such items as the:
- Date the diagram was created,
- Date the diagram was modified,
- Model author who created the diagram,
- Hand Drawn and Whiteboard Mode
- Visual theme, and many more.

In addition there is a tab dedicated to specifying which compartments are visible in the diagram and another tab used to specify matrices and swimlanes.
Changing Themes and Appearance
Enterprise Architect provides a facility that allows you to apply a selected theme to all diagrams presented on your device. You can use this to create a particular style of the diagram and it can effect color, font, gradient, line thickness and background image (tile). It is a useful mechanism to give your diagram more appeal or to unify their appearance.

Colors and styles can also be set for each diagram element individually either as a default (every diagram the element appears in) or only for the element on the current diagram.
Alternative Visualizations of Diagrams
Whilst being compliant with the SysML specification and providing all of the diagram functionality expected in a modeling tool, Enterprise Architect provides a number of ways for modelers to view the diagram differently, bringing rich visualizations of the diagram and its elements. These include:
- Specification View - presents the elements in a familiar word processor or spreadsheet format, allowing elements and text to be updated
- List View - presents the elements in a list that can be sorted and grouped, and the fields updated
- Inline Specification View - presents the diagram alongside a narrative view similar to the Specification View
- Gantt View - presents the elements in a Gantt view showing resource allocation and other temporal information

In addition, the diagram can be viewed in two modes that change the appearance of diagrams suitable for presentations, adding great appeal and attenuating the focus on the strictness of the underlying modeling language.
Creating Appeal with Alternative Images
The diagrams created as part of a model are intended to communicate ideas to an audience and the intent of the diagram is often better conveyed to a non technical or business audience by the use of an image. Enterprise Architect provides a mechanism to replace the vanilla (and sometimes) unappealing graphical notation of the Systems Modeling Language with an image in a variety of formats including vector based images.

The image can be applied to every instance of the image in diagram or just for a particular diagram. A set of default images can be imported into the Image Manager or a user or team is free to create their own images specific to a particular domain or industry.
Diagram Filters
Diagram Filters provide a mechanism for filtering out parts of a diagram or list of elements that are not of interest, leaving just the elements and connectors that are relevant to the view. The filters can be defined for elements or connectors and there is a wide range of criteria that can be set, such as filter out all elements that don't have a status of 'Validated' and were created since a milestone date. More simply an element type or stereotype can be filtered out. The elements that do not meet the criteria can be hidden, gray-scaled or simply dimmed (faded) so they are visible but not prominent.

Diagram Legends
Diagram Legends provide a way of describing the elements and connectors used in the diagram. The legends can dynamically change the visual aspects of elements and connectors in the diagram, for example by changing fill color, line color and line width based on element properties or Tagged Values.

Any number of legends can be created and they can be applied to one or more diagrams.