Book a Demo

Please note : This help page is not for the latest version of Enterprise Architect. The latest help can be found here.

Prev Next

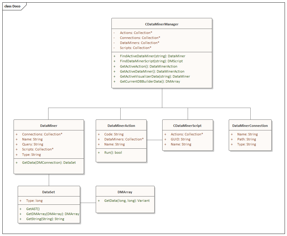
Data Miner Package

The Data Miner Package provides the Automation Interface to the Data Miner elements. It contains these Classes:

For an overview of using the Data Miner see the Data Miner Help topic under the Model Exchange group of topics.

Notes

  • The Data Miner is available in the Unified and Ultimate editions

Learn More