Please note : This help page is not for the latest version of Enterprise Architect. The latest help can be found here.
| Prev | Next |
BPSim Configuration
A Business Process Simulation (BPSim) configuration is represented and contained in a Business Process Simulation Artifact element, which you can create on a diagram in any Package in the same project as the BPMN model that you are working with.
Create a Business Process Model
Each BPSim configuration is created specifically for and from an existing Business Process, defined in BPMN. Therefore you will need to create or import the BPMN model on which the configuration is to be based, before you use the Business Process Simulation Artifact.
This example diagram can be found and worked on in the EAExample model, in:
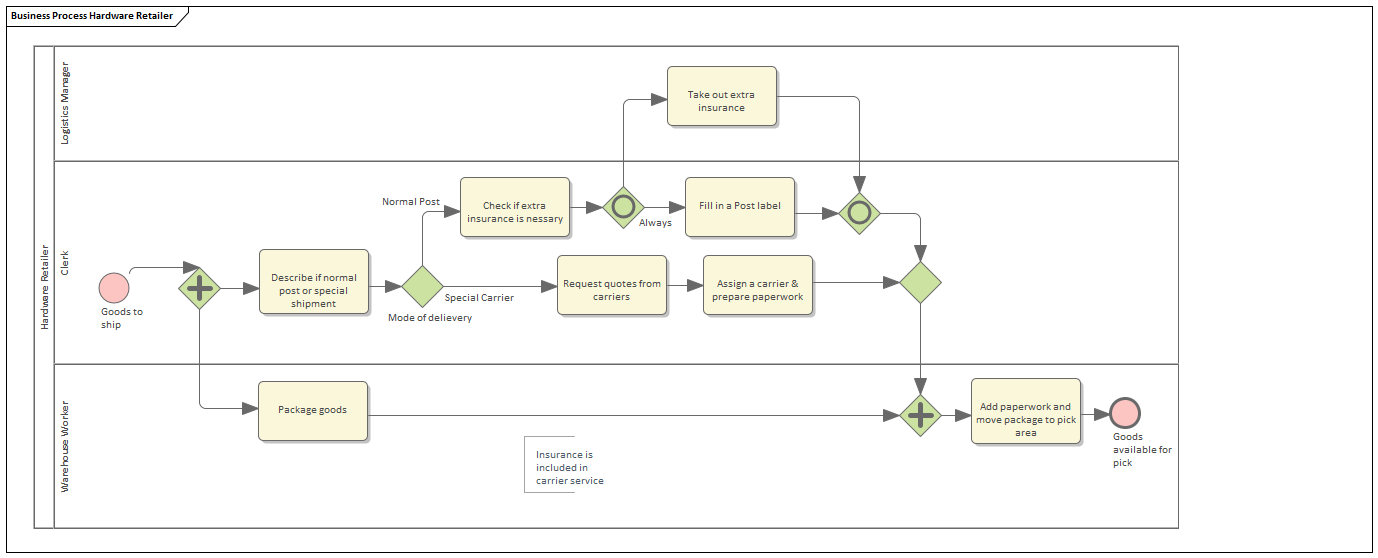
Analysis and Business Modeling > BPMN 2.0 Examples > Process Diagrams > Shipment Process of a hardware retailer

Create a Business Process Simulation Artifact
Open a diagram in which to create the Artifact, and display the Diagram Toolbox (press ). Expand the common 'Artifacts' page, and drag the 'Business Process Simulation' icon onto the diagram.
When you set up the Artifact, consider whether you might create separate Artifacts and use Generalization connectors between them so that one Artifact inherits the data you have defined in another Artifact. This way, you do not have to keep re-defining the whole configuration in every Artifact you create.
Double-click on the element and give it an appropriate name, such as (for the example) 'Shipment Process - Resource'.
Configure BPSim Window Overview
Right-click on the Artifact element (either in the diagram or in the Project Browser) and select the 'Configure BPSim' option. The Configure BPSim window displays for the Artifact.
This window contains 4 tabs: Configure, Executive, Step and Review.
- Configure: Configure BPSim parameters for each BPMN Element; Define Property Parameters, Calendars and Scenario Parameters.
- Execute: Execute the BPMN model with BPSim configuration.
- Step: Step Over / Step In to provide an insight look to the execution process, including token status, property values and resource allocations per time/step.
- Review: Review / Compare configuration artifact(s), Standard / Customized simulation result report(s)