Book a Demo

Please note : This help page is not for the latest version of Enterprise Architect. The latest help can be found here.

Prev Next

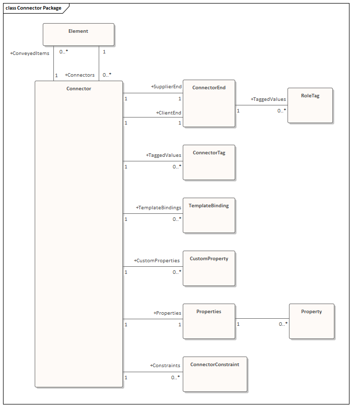
Connector Package

The Connector Package details how connectors between elements are accessed and managed. 

This diagram shows the Connector Class, its collections and its relationships to the Element Class. Association Target roles correspond to member variable names in the source interface. The associated Classes represent the object type used in each collection.

The Connector domain of the Sparx Systems Enterprise Architect API, shown as a diagram.