Book a Demo

Business Modeling

Part of the "Enterprise Architect in 30 minutes" tour

"Business Models are graphical representations of business processes, software and systems in an easy-to-understand visual format. These models are used to efficiently and accurately analyze and design business systems and IT strategy."

Software and systems are increasingly at the core of business operations and crucial to supporting innovation. In the constant cycle of adaptation and change, those responsible for designing and implementing IT systems need to be know how their systems behave and interact, in order to get an integrated view of what is, what could be, and how to get there.

Business modeling allows professionals like Business Analysts to model and analyze existing software, processes, databases, etc., to optimize, integrate and adapt them effectively. Business modeling in Enterprise Architect keeps IT solutions in-line with businesses strategy, with traceability from corporate strategy through to code. It further supports collaboration so stakeholders and teams share the same view.

Enterprise Architect extends the Universal Modeling Language (UML) (the de-facto standard for modeling software and systems), to support industry-standard Business Modeling techniques in an easily understood and traceable manner.

Business Process Modeling Notation (BPMN)

One popular notation among business analysts is the Business Process Modeling Notation (BPMN). This notation specifically targets the business modeling community and is mapped to UML through a BPMN Profile. Enterprise Architect provides built-in support of the latest BPMN 2.0 profile.

working group

BPSim Business Process Simulation

Used to simulate business processes in BPMN diagrams with operational data. The resulting information is then used to compare and contrast solutions.

bpsim3

Requirements Model

Requirements are created as elements directly within the model with interrelationships and dependencies.Data including short descriptions of the requirement, status, difficulty, priority, type, functional, non-functional, etc. are included.

requirements

Mind Mapping

Mind Mapping diagrams are a flexible, visual way of conveying and analyzing conceptual thinking. It can be well suited to collaborative discussions, problem solving, brainstorming, presenting complex ideas and decision making.

bpsim3

Charts and Dashboards

Dashboard diagrams display repository information in a visually compelling way such as charts and graphs depicting for example, Requirement Priorities.

functional requirements dashboard priority

Use Cases

Used to describe systems and interactions between a user and the system.

example of a use case diagram

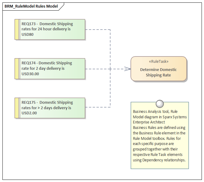
Business Rules

Business Rules are used to define the implementation of a policy. In Enterprise Architect Business Rules can be traced to Policies (from which they derive), Requirements (which they realize) and the application services that implement them.

rule model

Decision Modeling Notation (DMN)

Documents and models repeatable decisions, which can then facilitate the sharing of decision models between organizations.


Decision Modeling Notation (DMN) decision table

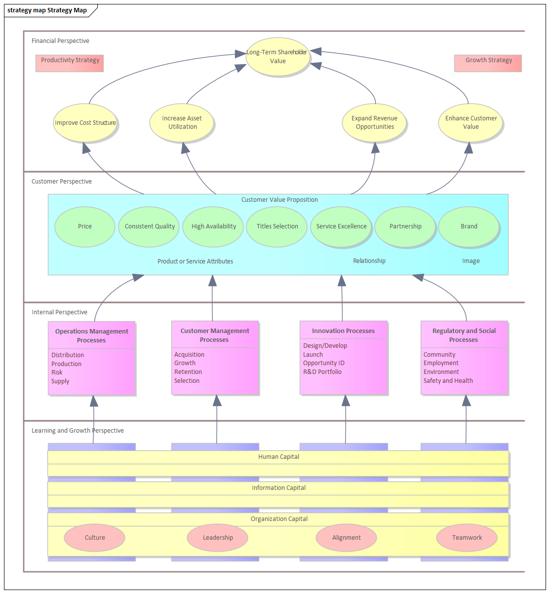
Strategy Maps

Describes the primary strategic goals that are important to an organization or business team.

Strategy Maps

Organizational Charts

Defining the roles, responsibilities and reporting structure of an organization.

Organizational Charts
Previous: Introduction
Next: Business Process Modeling and Simulation